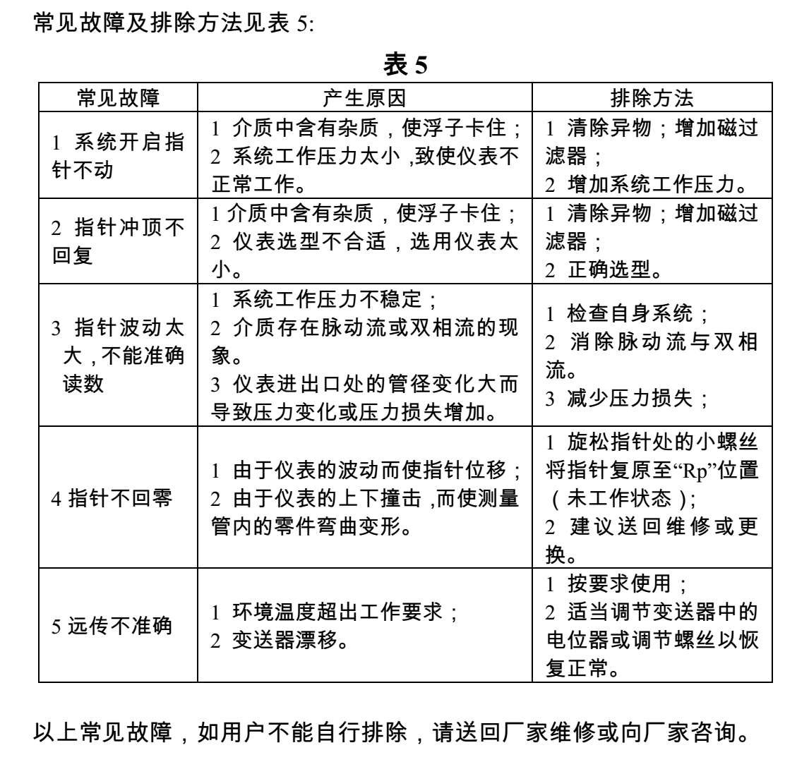
當前位置:產品中心 > 大口徑金屬浮子流量計 > 大口徑金屬浮子流量計
| 型 號: | DQH |
| 品 牌: | 多欽儀表 |
| 所屬分類: | 大口徑金屬浮子流量計 |
| 所 在 地: | 上海 |
| 更新日期: | 2017.05.18 12:17:11 |
DN80、100、150;水平/垂直安裝;法蘭連接;純機械式/電遠傳型/智能型/回零型。
大口徑金屬浮子流量計產品描述
DQH係列金屬管浮子流量計結構簡單、工作可靠、準確度高、適用範圍廣。與玻璃轉子流量計相比較能耐較高的壓力。DQH係列流量計具有就地指示、電遠傳、限位開關報警、耐腐蝕、夾套型、阻尼型和防爆等品種。廣泛應用於國防、化工、石油、冶金、電力、環保、醫藥和輕工等部門的液體、氣體流量的測量與自動控製。
流量計檢測部分零件均有1Cr18Ni9Ti不鏽鋼材料製成,特殊場合也可由Cr18Ni12Mo2Ti或F46等耐腐蝕材料組成。流量計除特殊規格外,高度均為250 mm。
連接法蘭采用GB/T9119.8~10標準,也可根據用戶特殊要求定製。
★ 公稱通徑:DN80-150
★ 顯示方式:純機械式、智能型、電遠傳型
★ 流體方向:下進上出、左進右出、右進左出
★ 材 質 :304不鏽鋼、316L不鏽鋼、316
★ 連接方式:法蘭型、螺紋型、快卸卡箍型
★ 測量精度:液體:1.5%;氣體2.5%
★ 公稱壓力:1.6MPa、2.5MPa、4.0MPa、6.3MPa
★ 介質溫度:-80°C ~ 200 °C
★ 量程比:10:1
大口徑金屬浮子流量計
常用型號:DQH-100-FDL-R40-1.6E-M1
型號注解:金屬浮子流量計,水平安裝左進右出,純機械式,測量介質為水,DN100,表體材質為304不鏽鋼,溫度低於100度,額定壓力1.6mpA,顯示瞬時流量,無累計無輸出,法蘭型,自配安裝法蘭等緊固件。
流量計價格隨選型規格、口徑、配置變化影響,不是一口價產品,需要根據您的工況選型報價.
大口徑金屬浮子流量計 垂直安裝:
選型樣本下載:http://www.zaza.net.cn/xiazai/detail/65
說明書下載:http://www.zaza.net.cn/xiazai/detail/120
產品特點:
★ 金屬管浮子流量計適用於小口徑和低流速介質流量測量;
★ 工作可靠,維護量小,壽命長;
★ 金屬管浮子流量計對於直管段要求不高;
★ 較寬的流量比10:1;
★ 雙行大液晶顯示,可選現場瞬時/累計流量顯示,可帶背光單軸靈敏指示;
★ 非接觸磁耦合傳動;
★ 金屬管浮子流量計全金屬結構,適於高溫、高壓和強腐蝕性介質;
★ 可用於易燃、易爆危險場合;
★ 可選二線製、電池、交流供電方式;多參數標定功能;
★ 金屬管浮子流量計帶有數據恢複,數據備份及掉電保護功能.
原理結構
由下而上的流體通過直立的測量管時,浮子在壓差的作用下上升、浮子上升的高度即代表流量的大小。並通過浮子中的磁鋼與指示器中的磁鋼耦合聯結傳遞給指示器,帶動指示器中的指針轉動。

通用型金屬管浮子流量計技術要求:
★ 測量範圍:水(2.5~60000)L/h; 空氣(0.07~2000)m3/h (在0.101025 MPa、20℃)。
★ 準確度等級: 1.5、2.5級。
★ 量程比: 10:1。
★ 工作壓力: DN15~50,4 MPa; DN80~100,1.6MPa。
★ 介質溫度: -80℃~200℃(內襯F46流量計0℃~80℃)。
★ 液體介質粘度:DN15<5mPa·s;DN25~100<5mPa·s。
★ 連接方式:法蘭連接、螺紋連接等;法蘭采用GB/T9119.8~10標準。
★ 總長度: DN15~100 250mm。
★ 測量管材質:普通型1Cr18Ni9Ti,耐腐型Cr18Ni12Mo2Ti,316L、316襯F46等;如用戶有特殊要求可特殊訂貨。
電性能
★ 輸出信號:二線製(4~20)mA、三線製(0~10)mA。
★ 線性度:1%;
★ . 電源:DC 24(1±+10-15%)V。
★ 功率消耗:25 mW。
★ 環境溫度:-25 ℃~55 ℃。
★ 溫度影響:0.5%/10 ℃。
★ 負載電阻:DC (0~10)mA (0~1)kΩ;
(4~20)mA (0~600)Ω。
★ 接線電纜:RVVP 3×28/0.15。
★ 防爆等級:ExiaⅡCT5。
★ 配安全柵型號:LB906型。
★ .電遠傳變送器:HK-H810型或ESK-I(二線製)。;
★ 接線圖:

選型參考:

流量範圍對照表:

安裝尺寸:

使用與維修
★ 安裝流量計之前一定要將管道內的焊 渣、雜物清理幹淨。
★ 流量計必須垂直於地麵安裝其傾斜度不得超過2°。否則會影響測量準確度。
★ 為了確保流量計的測量準確性,應在流量計的進口端增加不少於10DN的直管段,出口端不少於5DN的直管段,測量時調節控製閥必須安裝在流量計的下遊。
★ ruobei測jiezhiweidademaidongliuhuoliangxiangliu,yingzailiuliangjideshangyouanzhuanghuanchongqilaixiaochuhuojianruomaidong,baozhengjiezhideliudongshidanxiangwendingde,tongshi,jianyiliuliangjizuihaoshiyongzunixingde。
★ 若被測介質較髒或含有導磁顆粒時,應在流量計的上遊安裝過濾器或磁過濾器。
★ 流量計的安裝應能適當支撐管道的振動或減少流量計的軸向負荷,否則應增加固定流量計的支撐。
★ 為了便於流量計的保養維修,磁過濾器的清洗以及用戶管路的定期維護保養,建議使用如圖所示的旁路管道。
當流量計用於氣體測量時,應保證 管道內的工作壓力不少於5倍流量計 的壓力損失,使流量計能夠穩定正常動作。(圖6 安裝圖)

★ 對dui電dian遠yuan傳chuan及ji帶dai報bao警jing限xian位wei開kai關guan的de流liu量liang計ji在zai使shi用yong前qian,打da開kai儀yi表biao蓋gai,按an接jie線xian圖tu示shi正zheng確que接jie線xian。對dui於yu報bao警jing型xing的de旋xuan鬆song限xian位wei開kai關guan處chu的de螺luo絲si,用yong戶hu根gen據ju需xu要yao設she定ding限xian位wei報bao警jing位wei置zhi,並bing旋xuan緊jin螺luo絲si,複fu原yuan後hou使shi用yong。
★ 按儀表指示器中的警示牌,取出運輸中防止浮子振動的阻動件,複原後再使用儀表。
★ ruokaiqiliuliangjishi,youyuguandaoneimeiyouyalihuoxitonghaiweidadaoyibiaozhengchangshiyongdegongzuoyali,bixuhuanmankaiqikongzhifa,zhidaoxitongzhengchang,yibiaofangkeshiyong,fouzerongyizaochengzhizhentiaodonghuofuzideturanzhuangjiersunhuaidexianxiang。
★ yonghushiyongshi,ruobei測liutidemiduyushuibutongshi,huobei測qitidecanshuhegongzuozhuangtaiyuzhizaochangjiaguidingbutongshiyingduiliuliangjishizhidushujinxinghuansuan,huansuanfangfajianfulu。
法蘭規格參考:

設計選型須知
★ 根據測量流體是氣體或液體。正確選用氣體或液體金屬管浮子流量計。
★ 被測流體無腐蝕性選用普通型,有腐蝕性選用防腐型。
★ 訂貨時請注明被測介質名稱、流量、管道通徑及工作壓力、溫度、密度、粘度等情況。我公司可根據用戶提出的密度等進行刻度修正,製作特殊的流量標尺。
★ 根據被測流體的測量範圍、應用場合等選用合適型號的規格品種。如有特殊要求的流量計,請來公司或來函與營銷科聯係。
同係列產品展示:
(智能型)
(下限報警型)

(水平安裝 DN15)
(垂直安裝 防爆型)
(防腐型 垂直安裝)
售後與質保
多欽儀表(上海)有限公司供應的所有產品:
所有產品質保2年;
免費提供電話谘詢、指導安裝調試等服務;
協商上門指導安裝、調試等事宜,隻收取合理的差旅費用;
量大可以免費上門指導安裝、調試;
服務宗旨:不管產品使用多長時間,隻要您找到我們,我們都會為您解決所有問題,直到滿意為止。相信我們從事流量計行業10多年的實踐經驗能為你帶來滿意的服務。