當前位置:新聞動態 > 公司動態 > 涉光譜等儀器37項行業標準報批公示
<< 多欽儀表(上海)有限公司 專注於流量計與服務 >>
日前,工業和信息化部對化工、輕工、有色37項行業標準進行報批公示,其中涉及原子吸收光譜法、離子色譜法等多項儀器儀表標準。
(圖片來源網絡)
根據工業和信息化部行業標準製修訂計劃,相關標準化技術組織等單位已完成《氟矽酸鈉生產廢液處理處置方法》等7項化工行業標準、《發酵酒精單位產品能源消耗限額》等2項輕工行業標準、《變形鋁及鋁合金單位產品能源消耗限額 第1部分:鑄造錠》等28項有色行業標準的製修訂工作。
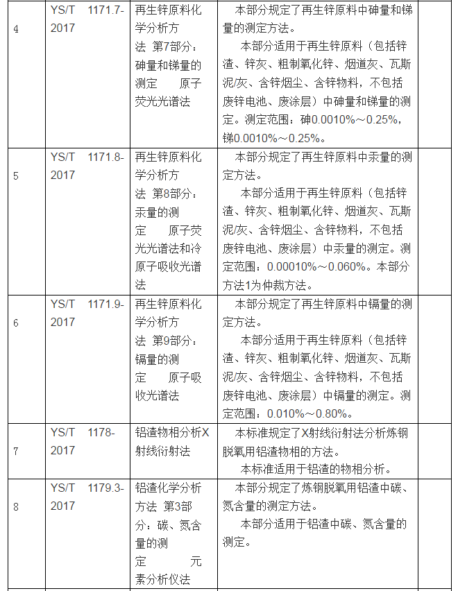
涉及原子吸收光譜法、離子色譜法等儀器標準如下:



(資料來源:工業和信息化部)
文章鏈接:中國儀表網 http://www.ybzhan.cn/news/detail/65013.html