當前位置:產品中心 > 智能型電磁流量計 > 電磁流量計
| 型 號: | DMF |
| 品 牌: | 多欽儀表 |
| 所屬分類: | 智能型電磁流量計 |
| 所 在 地: | 上海 |
| 更新日期: | 2017.03.30 12:09:16 |
智能型,DN6-3000;聚四氟乙烯內襯;316L(HC、鈦、鉭、鉑金等)電極;一體式、分體型;法蘭連接;220V、24V供電;4-20mA、485通訊輸出。
DMF型電磁流量計可以用來測量電導率大於5us/cm 導電液體的體積流量:
1. 生活用水、工業用水、原水井水、城市汙水、工業廢水等;
2. 各種強酸、強堿等腐蝕性液體;
3. 泥漿、礦漿、紙漿等液固兩相懸浮液體的流量。
磁感應強度為了獲得滿意的測量精度,必須滿足以下條件:
1. 被測液體必須具有導電性;
2. 液體必須充滿管道;
3.液體成分必須均勻;
4.如果液體導磁,流量計磁場將改變,必須對流量計進行修正。
選型時需要搜集流體有關參數:
流體名稱、管道口徑、最大和最小流量、最高壓力、最高和最低介質溫度、流體電導率、安裝管道材質以及現場工況要求。
常用型號:DMF-100-105-1.6E01-0000
電磁流量計,DN100,標準式不鏽鋼電極,聚四氟乙烯內襯,法蘭式安裝,溫度低於120度,蘭申轉換器,額定壓力1.6MPA,可24V供電或220V供電可選,二線製4-20mA輸出,現場顯示瞬時流量和累計流量,流量計殼體和法蘭材質均為碳鋼,需要自配法蘭、螺栓螺母等緊固件,不防爆。
流量計價格隨選型規格、口徑、配置變化影響,不是一口價產品,需要根據您的工況選型報價.


.jpg)
產品闡述
DMF型電磁流量計符合標準JB/T9248-1999《電磁流量計> ,是一種測量導電介質體 積流量的感應儀表,在進行現場監測顯示的同時,可輸出標準的電流信號,供記錄調節、控製使用,實現檢測自動控製,並可實現信號的遠距離傳送。可廣泛應用於自來水、化工、煤炭、環保、輕紡、冶金、造紙等行業中的導電液體的流量計量,已取得 國家防爆電氣產品質檢中心頒發的防爆合格證,防爆標誌為ExdllCTG,適用於各種爆炸性環墒的液體測量。儀表的安裝形式有一體型和分體型。
工作原理
電磁流量計是運用法拉弟電磁感應定律原理,即導電物體在磁場中作切割磁電線運動時,導體中產生感應電動勢其感應電動勢E為:
E=KBdV
流量Q為:Q=3600*V*S
式中:
K一儀表係數
B—磁感應強度(T)
d一電極間距(m)
V —流體平均流速(m/s)
S —導管內截麵積(m2)
測量流量時,導電性液體以流速Vliuguochuizhiganliudongfangxiangdecichang,daodianxingyetideliudongganyingchuyigeyupingjunliusuchengzhengbidedianya,qiganyingdianyaxinhaotongguoyuyetizhijiejiechudedianjijianchu。duiyu同一流量計S. B. d為常量,所以流量與感應電動勢E(或流速V)的大小成正比。
產品特點
★測量管內無可動部件,便於維護管理;無阻流部件,因此無壓力損失。
★被測液體最低電導率大於5us/cm,配合各種襯裏材料,可適用於測量各種酸.堿. 鹽溶液及泥漿、礦漿.紙漿等介質的流量。
★流量的測量不受流體的密度、粘度、溫度、壓力和電導率變化的影響,傳感器感應 電壓信號與平均流速呈線性關係,測董精度高。
★合理選用襯裏及電極材料,可實現良好的耐腐蝕性和耐磨性。
★低頻矩形波激磁,不受工頻及現場各種雜散千擾的影響,工作穩定可靠。
★不受流體方向影響,正反向均可準確計童。
★量程比1: 120(0.1m/s〜12m/s),滿量程流速範圍寬。
★漢字液晶背光顯示,可在線修改參數,操作簡單方便。
★具有空管測量報警功能,並能適應不同的流體介質。
★掉電時間記錄功能,自動記錄儀表係統電源間斷時間,補算漏計流量。
★小時總量記錄功能,以小時為單位記錄流董總量,適用於分時計量製。
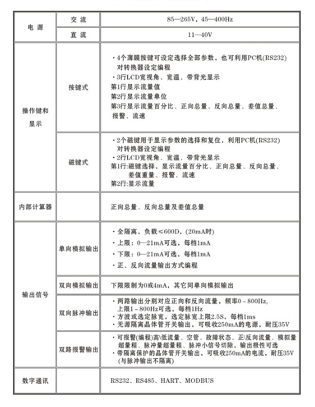
整機和傳感器技術數據:

轉換器技術數據:

法蘭連接外形及安裝尺寸:

量程範圍對照表:

流量流速範圍對照表:



儀表安裝:
選擇正確的安裝地點和采用正確的安裝方法是使用好電磁流量計的關鍵,若安裝失誤,不但會影響測量效果,還會影響測量精度,更會影響流量計的使用壽命,甚至會損壞流量計。
安裝地點選擇
為了使傳感器工作可靠穩定,在選擇安裝地點時應注意以下幾個方麵的要求:
★ 盡量避開鐵磁性物體及具有強電磁場的設備(如大電機.大變壓器等),以免磁場影響傳感器的工作磁場和流量信號。
★ 應盡董安裝在幹燥通風之處,不宜在潮濕.易積水的地方安裝。
★ 應盡量避免日曬雨淋,避免環境溫度高於60°C及相對濕度大於95%。
★ 選擇便於維修,活動方便的地方。
★ 流量計應安裝在水泵後端,決不能在抽吸側安裝;閥門應安裝在流量下遊側。

安裝要求
為了您正確的測量,在選擇管道上位置時應注意以下幾點要求:
★ 傳感器既可在直管道上安裝,也可在水平或傾斜管道上安裝,但要求二電極的中心連線處於水平狀態。
★ 介質在安裝位置應該滿管流動,避免不滿管及氣體附著在電極上。
★ 對於液固兩相流體,最好采用垂直安裝,使傳感器襯裏磨損均勻,延長使用壽命。
★ 流量計安裝位置介質不滿時,可采取抬高流置計後端管路的方法,使其滿 管,嚴禁在管道最高點和出水口安裝流量計。
★ 修改管道的安裝方法:當介質流速達不到要求時,應當選用較小口徑的流量計,這時應使用異徑錐管或修改部分管道,使其與傳感器同口徑,但前後直管段至少須滿足前直管段≥10DN、後直管道≥5DN(DN為管徑)。
★ 前後直管段為流量計前≥10DN,後端≥5DN。
儀表接線
★若采用分體安裝連接的信號電纜采用定製的專用電纜線,電纜線越短越好。
★勵磁電纜可選用Yz中型橡套電纜,其長度和信號電纜一樣。
★信號電纜必須與其它的電源嚴格分開,不能敷設在同一根管子內。
★信號電纜和勵磁電纜盡可能短,不能將多餘的電纜卷在一起,應將多餘的電纜剪 掉,並重新焊好接頭。
★電纜斡旋傳感器電器接口時,在端口處做成U型,這樣可以防止雨水滲透到傳感器中。
售後與質保
多欽儀表(上海)有限公司供應的所有產品:
所有產品質保2年;
免費提供電話谘詢、指導安裝調試等服務;
協商上門指導安裝、調試等事宜,隻收取合理的差旅費用;
量大可以免費上門指導安裝、調試;
服務宗旨:不管產品使用多長時間,隻要您找到我們,我們都會為您解決所有問題,直到滿意為止。相信我們從事流量計行業10多年的實踐經驗能為你帶來滿意的服務。
24小時服務熱線(微信同號):