當前位置:產品中心 > 渦街流量計直接顯示型 > 智能型渦街流量計
| 型 號: | DVS-I型 |
| 品 牌: | 多欽儀表 |
| 所屬分類: | 渦街流量計直接顯示型 |
| 所 在 地: | 上海 |
| 更新日期: | 2017.03.27 12:34:05 |
殼體為304不鏽鋼,夾持式安裝;DN3.6V 電池或DC24供電;直接顯示瞬時流量和累計流量,1.6MPa、4.0MPa、6.3MPa;配套碳鋼安裝法蘭螺栓螺母等緊固件。
渦街流量計廣泛適用於石油、化工、冶金、熱力、紡織、造紙等行業對過熱蒸汽、飽和蒸汽、壓縮空氣和一般氣體(氧氣、氮氣氫氣、天然氣、煤氣等) 、水和液體(如:水、汽油、酒精、苯類等)的計量和控製.
渦街流量計常用型號: DVS-DG80F11U
型號注解:渦街流量計,介質為氣體,DN80,表體材質為304不鏽鋼,介質溫度:常溫,額定壓力1.6MPa;現場顯示瞬時流量和累計流量,4-20mA輸出,24V供電,配套碳鋼安裝法蘭、螺栓螺母等緊固件。
流量計價格隨選型規格、口徑、配置變化影響,不是一口價產品,需要根據您的工況選型報價.
渦街流量計產品實拍:


工作原理
在流體中設置非流線型旋渦發生體(阻流體),則從旋渦發生體兩側交替地產生兩列有規則的旋渦,這種旋渦稱為卡曼渦街,如圖(一)所示。

圖(一)
旋渦列在旋渦發生體下遊非對稱地排列。設旋渦的發生頻率為f,被測介質來流的平均速度為V,旋渦發生體迎流麵寬度為d,表體通徑為D,根據卡曼渦街原理,有如下關係式:
f=StV/d 公式(1)
式中:
f-發生體一側產生的卡門旋渦頻率
St-斯特羅哈爾數(無量綱數)
V-流體的平均流速
d-旋渦發生體的寬度
由此可見,通過測量卡門渦街分離頻率便可算出瞬時流量。其中,斯特羅哈爾數(St)是無因次未知數,

圖(二)表示斯特羅哈爾數(St)與雷諾數(Re)的關係。
在曲線表中St=0.17的平直部分,漩渦的釋放頻率與流速成正比,即為渦街流量傳感器測量範圍度。隻要檢測出頻率f就可以求得管內流體的流速,由流速V求出體積流量。所測得的脈衝數與體積量之比,稱為儀表常數(K),見式(2)
K=N/Q(1/m³) 公式(2)
式中:K=儀表常數(1/m³)。
N=脈衝個數
Q=體積流量(m³)
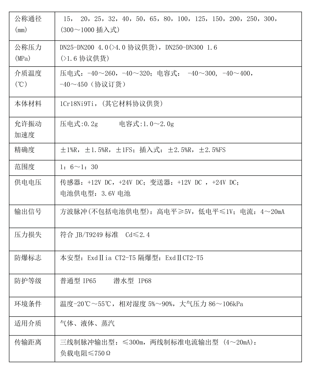
主要技術指標

儀表口徑的確定和安裝設計
儀表選型是儀表應用中非常重用的工作,儀表選型的正確與否將直接影響到儀表是否能夠正常運行.因此用戶和設計單位在選用本公司產品時,請仔細閱讀本節資料,認真核對流體的工藝參數並隨時可與我公司的銷售或技術支持部門聯係,以確保選型正確。
一.適用流量範圍和儀表口徑的確定
儀(yi)表(biao)口(kou)徑(jing)的(de)選(xuan)擇(ze),根(gen)據(ju)流(liu)量(liang)範(fan)圍(wei)來(lai)確(que)定(ding)。不(bu)同(tong)口(kou)徑(jing)渦(wo)街(jie)流(liu)量(liang)儀(yi)表(biao)的(de)測(ce)量(liang)範(fan)圍(wei)是(shi)不(bu)一(yi)樣(yang)的(de)。即(ji)使(shi)同(tong)一(yi)口(kou)徑(jing)流(liu)量(liang)表(biao),用(yong)於(yu)不(bu)同(tong)介(jie)質(zhi)時(shi),它(ta)的(de)測(ce)量(liang)範(fan)圍(wei)也(ye)是(shi)不(bu)一(yi)樣(yang)的(de)。實(shi)際(ji)可(ke)測(ce)的(de)流(liu)量(liang)範(fan)圍(wei)需(xu)要(yao)通(tong)過(guo)計(ji)算(suan)確(que)定(ding)。
(一)參比條件下空氣及水的流量範圍,見表(二),參比條件如下:
1.氣體:常溫常壓空氣,t=20℃,P=0.1MPa(絕壓),ρ=1.205 kg/m3,υ=15×10-6 m2/s。
2.液體:常溫水,t=20℃,ρ=998.2kg/m3,υ=1.006×10-6m2/s。
(二)確定流量範圍和儀表口徑的基本步驟:
1. 明確以下工作參數。
(1)被測介質的名稱、組份
(2)工作狀態的最小、常用、最大流量
(3)介質的最低、常用、最高壓力和溫度
(4)工作狀態下介質的粘度
2. 渦街流量儀表測量的是介質的工作狀態體積流量,因此應先根據工藝參數求出介質的工作狀態體積流量,相關公式如下:
(1)已知氣體標準狀態體積流量,可通過以下公式求出工況體積流量
公式(3)
(2)已知氣體標準狀態密度ρ,可通過以下公式求出工況密度
(3)已知質量流量Qm換算為體積流量Qv
式中:
Qv: 介質在工況狀態下的體積流量(m3/h)
(Qv=3600f/K K:儀表係數 )
Qo: 介質在標準狀態下的體積流量(Nm3/h)
Qm: 質量流量 (t/h)
ρ: 介質在工況狀態下的密度(kg/m3)
ρo:介質在標準狀態下的密度(kg/m3),常用氣體介質的標準狀態密度,見表(三)
P: 工況狀態表壓(MPa)
t: 工況狀態溫度(℃)
3.儀(yi)表(biao)下(xia)限(xian)流(liu)量(liang)的(de)確(que)定(ding)。渦(wo)街(jie)流(liu)量(liang)儀(yi)表(biao)的(de)上(shang)限(xian)適(shi)用(yong)流(liu)量(liang)一(yi)般(ban)可(ke)不(bu)計(ji)算(suan),渦(wo)街(jie)流(liu)量(liang)儀(yi)表(biao)口(kou)徑(jing)的(de)選(xuan)擇(ze)主(zhu)要(yao)是(shi)對(dui)流(liu)量(liang)下(xia)限(xian)的(de)計(ji)算(suan)。下(xia)限(xian)流(liu)量(liang)的(de)計(ji)算(suan)應(ying)該(gai)滿(man)足(zu)兩(liang)個(ge)條(tiao)件(jian):最小雷諾數不應低於界限雷諾數(Re=2×104);對於應力式渦街流量儀表在下限流量時產生的旋渦強度應大於傳感器旋渦強度的允許值(旋渦強度與升力ρv2 成比例關係)。這些條件可表示如下:
由密度決定的工況可測下限流量:

由運動粘度決定的線性下限流量:
公式(7)
式中:
Qρ:滿足旋渦強度要求的最小體積流量(m3/h)
ρ0:參比條件下介質的密度
Qυ:滿足最小雷諾數要求的最小線性體積流量(m3/h)
ρ:被測介質工況密度(kg/m3)
Q0: 參比條件下儀表的最小體積流量
(m3/h)
υ:工作狀態下介質的運動粘度(m2/s)
υo:參比條件下介質的運動粘度(m2/s)
通過公式(6)、(7)計算出Qρ和Qν。比較Qρ和Qν,確定流量儀表可測下限流量和線性下限流量:
Qυ≥Qρ:可測流量範圍為Qρ~Qmax , 線性流量範圍為Qυ~Qmax
Qυ<Qρ:可測流量範圍和線性流量範圍為
Qρ~Qmax
Qmax:渦街流量儀表的上限體積流量(m3/h)
4.儀表上限流量以表(二)中的上限流量為準.氣體的上限流速應該小於70m/s,液體的上限流速應該小於7m/s
5.當用戶測量的介質為蒸汽時,常采用的計量單位是質量流量,即:t/h或Kg/h。由於蒸汽(過熱蒸汽和飽和蒸汽)在不同溫度和壓力下的密度是不同的,因此蒸汽流量範圍的確定可由公式(8)進行計算得出
公式(8)
式中:
ρ: 蒸汽的密度(kg/m3)
ρ0:1.205kg/m3
Q蒸汽 :蒸汽質量流量(t/h)
6.計算壓力損失,檢測壓力損失對工藝管線是否有影響,公式(單位:Pa):
Δp= CdρV2/2 公式(9)
式中:
ρ:工況介質密度(kg/m3)
V:平均流速(m/s)
7.被測介質為液體時,為防止氣化和氣蝕,應使管道壓力符合以下要求:
p≥2.7Δp+1.3p0 公式(10)
式中:
Δp: 壓力損失(Pa)
p0:工作溫度下液體的飽和蒸汽壓(Pa絕壓)
Po:流體的蒸汽壓力 (Pa絕壓)
8.渦街流量計不適合測量高粘度液體。當計算出的可測流量下限不滿足設計工藝要求時,應該考慮選用其它類型流量計。
9.通過計算如果有兩種口徑都可滿足要求,為了提高測量效果、降低造價,應選用口徑較小的表。應該注意的是,盡可能使常用量處在流量範圍上限的1/2~2/3
Δp:壓力損失(Pa) Cd:壓力損失係數
選型舉例:
例一:已知氣體壓力和溫度及標況下的流量時
某壓縮空氣,標況流量範圍為QN=1200-12000Nm3/h,壓力P=0.7Mpa(表壓),溫度t=30℃。試確定流量計口徑。
步驟一:計算壓縮空氣的工況體積流量
由公式(3):
工況使用下限體積流量為:
Qvmin=QN×0.101325×(273.15+t)/293.15/(P +0.1)
=1200×0.101325×(273.15+30)/293.15/(0.7 +0.1)
=157(m3/h)
工況使用流量上限為: Qvmax=1570(m3/h)
步驟二:根據使用工況流量範圍157-1570m3/h,查表(二),滿足下限流量條件的流量計為DN80 、DN100和DN125,考慮到上限流量1270m3/h及使用效果和經濟成本,初選DN100, DN100流量計的工況流量範圍是100-1700m3/h,接近使用流量範圍,初選DN100流量計,但應具體核算DN100流量計在該工況條件下的可測下限流量。核算DN100流量計在該工況條件下的可測下限流量:
由公式(4)及公式(6):

即,流量計在該工況條件下的可測下限流量是37.46m3/h,遠小於要求的工況下限流量157m3/h,確定選用DN100流量計。
例二:已知蒸汽壓力和溫度及工況流量時
測量介質為過熱蒸汽,蒸汽溫度為320℃,壓力為1.5MPa(絕壓),流量範圍為3t/h~25t/h, 試 確定流量計口徑。
步驟一:計算蒸汽的等效空氣參比條件下的體積流量範圍,經查附表(二),該狀態下蒸汽的密度為:5.665Kg/m3,由公式(8) :

步驟二:根據等效參比流量範圍765-6379m3/h,查表(二),比較適合該流量範圍為DN200口徑。


儀表的安裝設計
yibiaodezhengqueanzhuangshibaozhangyibiaozhengchangyunxingdezhongyaohuanjie,ruoanzhuangbudang,qingzeyingxiangyibiaodeshiyongjingdu,zhongzehuiyingxiangyibiaodeshiyongshouming,shenzhihuisunhuaiyibiao。
(一) 安裝環境要求:
1. 盡可能避開強電設備、高頻設備、強開關電源設備。儀表的供電電源盡可能與這些設備分離。
2. 避開高溫熱源和輻射源的直接影響。若必須安裝,須有隔熱通風措施。
3. 避開高濕環境和強腐蝕氣體環境。若必須安裝,須有通風措施。
4. 渦街流量儀表應盡量避免安裝在振動較強的管道上。若必須安裝,須在其上下遊2D處加設管道緊固裝置,並加防振墊,加強抗振效果。
5. 儀表最好安裝在室內,安裝在室外應注意防水,特別注意在電氣接口處應將電纜線彎成U形,避免水順著電纜線進入放大器殼內。
6. 儀表安裝點周圍應該留有較充裕的空間,以便安裝接線和定期維護。
(二) 儀表管道安裝要求:
1. 渦wo街jie流liu量liang儀yi表biao對dui安an裝zhuang點dian的de上shang下xia遊you直zhi管guan段duan有you一yi定ding要yao求qiu,否fou則ze會hui影ying響xiang介jie質zhi在zai管guan道dao中zhong的de流liu場chang,影ying響xiang儀yi表biao的de測ce量liang精jing度du。儀yi表biao的de上shang下xia遊you直zhi管guan段duan長chang度du要yao求qiu見jian圖tu(三)

注:調節閥盡可能不安裝在渦街流量儀表的上遊,而應安裝在渦街流量儀表的下遊10D處。
1. 上、下遊配管內徑應相同。如有差異,則配管內徑Dp與渦街儀表表體內徑Db,應滿足以下關係
0.98Db≤Dp≤1.05Db
上、下遊配管應與流量儀表表體內徑同心,它們之間的不同軸度應小於0.05Db
2. 儀表與法蘭之間的密封墊,在安裝時不能凸入管內,其內徑應比表體內徑大1-2mm
3. 測壓孔和測溫孔的安裝設計。被測管道需要安裝溫度和壓力變送器時,測壓孔應設置在下遊3-5D處,測溫孔應設置在下遊6-8D處,見圖(七)。D為儀表工稱口徑,單位:mm
4. 儀表在在管道上可以水平、垂直或傾斜安裝。
5. 測ce量liang氣qi體ti時shi,在zai垂chui直zhi管guan道dao安an裝zhuang儀yi表biao,氣qi體ti流liu向xiang不bu限xian。但dan若ruo管guan道dao內nei含han少shao量liang液ye體ti,為wei了le防fang止zhi液ye體ti進jin入ru儀yi表biao測ce量liang管guan,氣qi流liu應ying自zi下xia而er上shang流liu動dong,如ru圖tu(四)a所示
6. celiangyetishi,weilebaozhengguanneichongmanyeti,suoyizaichuizhihuoqingxieguandaoanzhuangyibiaoshi,yinggaibaozhengyetiliudongfangxiangcongxiaershang。ruoguandaoneihanshaoliangqiti,weilefangzhiqitijinruyibiaoceliangguan,yibiaoyinganzhuangzaiguanxiandejiaodichu
如圖(四)b所示

8. 測量高溫、低溫介質時,應注意保溫措施。轉換器內部(表頭殼體內)高溫一般不應超過70℃;低溫易使轉換器內部出現凝露,降低印製電路板的絕緣阻抗,影響儀表正常工作。
渦街流量計同係列產品實拍:

(法蘭型)

(衛生型)

(螺紋連接)

(高溫型)

(在線穩壓補償型)

(不同口徑)

(防腐型)

(分體式 穩壓補償)

(插入式)
售後與質保
多欽儀表(上海)有限公司供應的所有產品:
所有產品質保2年;
免費提供電話谘詢、指導安裝調試等服務;
協商上門指導安裝、調試等事宜,隻收取合理的差旅費用;
量大可以免費上門指導安裝、調試;
服務宗旨:不管產品使用多長時間,隻要您找到我們,我們都會為您解決所有問題,直到滿意為止。相信我們從事流量計行業10多年的實踐經驗能為你帶來滿意的服務。