當前位置:產品中心 > 鍋爐蒸汽流量計 > 鍋爐蒸汽流量計
| 型 號: | DVS |
| 品 牌: | 多欽儀表 |
| 所屬分類: | 鍋爐蒸汽流量計 |
| 所 在 地: | 上海 |
| 更新日期: | 2017.06.12 12:18:31 |
DN10-1000;最高壓力可以做到16MPa,多用分體型,夾持式或法蘭安裝。
guoluzhongchanshengdereshuihuozhengqikezhijieweigongyeshengchanherenminshenghuotigongsuoxureneng,yeketongguozhengqidonglizhuangzhizhuanhuanweijixieneng,huozaitongguofadianjijiangjixienengzhuanhuanweidianneng。
提ti供gong熱re水shui的de鍋guo爐lu稱cheng為wei熱re水shui鍋guo爐lu,主zhu要yao用yong於yu生sheng活huo,工gong業ye生sheng產chan中zhong也ye有you少shao量liang應ying用yong。產chan生sheng蒸zheng汽qi的de鍋guo爐lu稱cheng為wei蒸zheng汽qi鍋guo爐lu,常chang簡jian稱cheng為wei鍋guo爐lu,多duo用yong於yu火huo電dian站zhan、船舶、機車和工礦企業。
通常為了能夠準確貿易結算,需要用流量計對:
1.給鍋爐加入的水量進行測量,選用:自來水流量計 http://zaza.net.cn/chanpin/detail/187
2.鍋爐產生的若是熱水,則選擇熱水流量計 http://www.duoqinyb.com/prodetail-11238276.html
3.如果是蒸汽鍋爐,測產生的蒸汽,需要選擇蒸汽流量計 http://zaza.net.cn/chanpin/index/64
能夠測量鍋爐蒸汽的流量計有很多種,需要根據工況參數專業選型。
流量計價格隨選型規格、口徑、配置變化影響,不是一口價產品,需要根據您的工況選型報價.
鍋爐蒸汽流量計-渦街流量計優勢:
★ 結構簡單,牢固、維護方便,無需導壓管、三閥組等部件,減少泄露、堵塞和凍結等;
★ 精確度高,一般為1-1.5 %;
★ 測量量程寬,選對對應口徑,一般可以達到20:1 ;
★ 壓損小,約為節流型差壓流量計 的 1/4 ~ 1/2 ;
★ 輸出與流量成正比的脈衝信號,無零點漂移 ;
★ 在一定雷諾數範圍內,輸出頻率不受流體物理性質(密度、粘度和組成)的影響,即儀表係數隻與漩渦發生體、管道的形狀和尺寸有關。
渦街式蒸汽流量計局限性:
★ 對管道機械振動比較敏感,不易用於強振動場所;
★ 口徑越大,分辨率越低,一般滿管流量時,口徑隻做到DN300以下;
★ 流體溫度太高時,測量還是有困難,一般溫度低於330 °C;
★ 當流體有壓力脈動或流量脈動時,市值大幅度偏高,影響較大,因此不適用於脈動流。
流量計價格隨選型規格、口徑、配置變化影響,不是一口價產品,需要根據您的工況選型報價.
(在線穩壓補償型 大口徑 夾持式安裝)

(在線穩壓補償型 DN20 小口徑 顯示瞬時流量和累計流量 夾持式安裝)
(分體穩壓補償 渦街流量傳感器+壓力變送器+PT100+流量積算儀)
(溫度大於250°C,高溫渦街傳感器 多用分體式)
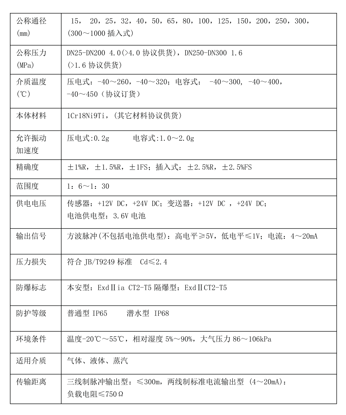
主要技術指標

儀表的安裝設計
儀yi表biao的de正zheng確que安an裝zhuang是shi保bao障zhang儀yi表biao正zheng常chang運yun行xing的de重zhong要yao環huan節jie,若ruo安an裝zhuang不bu當dang,輕qing則ze影ying響xiang儀yi表biao的de使shi用yong精jing度du,重zhong則ze會hui影ying響xiang儀yi表biao的de使shi用yong壽shou命ming,甚shen至zhi會hui損sun壞huai儀yi表biao。
(一) 安裝環境要求:
1. 盡可能避開強電設備、高頻設備、強開關電源設備。儀表的供電電源盡可能與這些設備分離。
2. 避開高溫熱源和輻射源的直接影響。若必須安裝,須有隔熱通風措施。
3. 避開高濕環境和強腐蝕氣體環境。若必須安裝,須有通風措施。
4. 渦街流量儀表應盡量避免安裝在振動較強的管道上。若必須安裝,須在其上下遊2D處加設管道緊固裝置,並加防振墊,加強抗振效果。
5. 儀表最好安裝在室內,安裝在室外應注意防水,特別注意在電氣接口處應將電纜線彎成U形,避免水順著電纜線進入放大器殼內。
6. 儀表安裝點周圍應該留有較充裕的空間,以便安裝接線和定期維護。
(二) 儀表管道安裝要求:
1. wojieliuliangyibiaoduianzhuangdiandeshangxiayouzhiguanduanyouyidingyaoqiu,fouzehuiyingxiangjiezhizaiguandaozhongdeliuchang,yingxiangyibiaodeceliangjingdu。yibiaodeshangxiayouzhiguanduanchangduyaoqiujiantu(三)

注:調節閥盡可能不安裝在渦街流量儀表的上遊,而應安裝在渦街流量儀表的下遊10D處。
1. 上、下遊配管內徑應相同。如有差異,則配管內徑Dp與渦街儀表表體內徑Db,應滿足以下關係
0.98Db≤Dp≤1.05Db
上、下遊配管應與流量儀表表體內徑同心,它們之間的不同軸度應小於0.05Db
2. 儀表與法蘭之間的密封墊,在安裝時不能凸入管內,其內徑應比表體內徑大1-2mm
3. 測壓孔和測溫孔的安裝設計。被測管道需要安裝溫度和壓力變送器時,測壓孔應設置在下遊3-5D處,測溫孔應設置在下遊6-8D處,見圖(七)。D為儀表工稱口徑,單位:mm
4. 儀表在在管道上可以水平、垂直或傾斜安裝。
5. 測(ce)量(liang)氣(qi)體(ti)時(shi),在(zai)垂(chui)直(zhi)管(guan)道(dao)安(an)裝(zhuang)儀(yi)表(biao),氣(qi)體(ti)流(liu)向(xiang)不(bu)限(xian)。但(dan)若(ruo)管(guan)道(dao)內(nei)含(han)少(shao)量(liang)液(ye)體(ti),為(wei)了(le)防(fang)止(zhi)液(ye)體(ti)進(jin)入(ru)儀(yi)表(biao)測(ce)量(liang)管(guan),氣(qi)流(liu)應(ying)自(zi)下(xia)而(er)上(shang)流(liu)動(dong),如(ru)圖(tu)(四)a所示
6. 測ce量liang液ye體ti時shi,為wei了le保bao證zheng管guan內nei充chong滿man液ye體ti,所suo以yi在zai垂chui直zhi或huo傾qing斜xie管guan道dao安an裝zhuang儀yi表biao時shi,應ying該gai保bao證zheng液ye體ti流liu動dong方fang向xiang從cong下xia而er上shang。若ruo管guan道dao內nei含han少shao量liang氣qi體ti,為wei了le防fang止zhi氣qi體ti進jin入ru儀yi表biao測ce量liang管guan,儀yi表biao應ying安an裝zhuang在zai管guan線xian的de較jiao低di處chu
如圖(四)b所示

8. 測量高溫、低溫介質時,應注意保溫措施。轉換器內部(表頭殼體內)高溫一般不應超過70℃;低溫易使轉換器內部出現凝露,降低印製電路板的絕緣阻抗,影響儀表正常工作。
渦街流量計網頁詳細介紹:http://zaza.net.cn/chanpin/detail/34
安裝方式以及使用說明書下載:http://zaza.net.cn/xiazai/detail/119
使用常見故障以及排除方法:http://www.duoqinsh.com/duoqinsh-Article-231837/
鍋爐蒸汽流量計也可以選擇差壓式流量計來測量。





以上都為差壓式流量計,需要配套:流量積算儀、差壓變送器、PT100、壓力變送器、高溫型安裝附件 等一整套配置來完成對高溫高壓蒸汽的測量。
差壓式流量計:http://zaza.net.cn/chanpin/detail/143
智能流量積算儀:http://zaza.net.cn/chanpin/detail/126
鍋爐蒸汽流量計售後與質保
多欽儀表(上海)有限公司供應的所有產品:
★ 所有產品質保2年;
★ 免費提供電話谘詢、指導安裝調試等服務;
★ 協商上門指導安裝、調試等事宜,隻收取合理的差旅費用;
★ 量大可以免費上門指導安裝、調試;
服務宗旨:不管產品使用多長時間,隻要您找到我們,我們都會為您解決所有問題,直到滿意為止。相信我們從事流量計行業10多年的實踐經驗能為你帶來滿意的服務。