當前位置:產品中心 > 電磁流量計電池供電 > 電池供電型電磁流量計
電池供電型電磁流量計是為供水企業實際要求而專門設計的計量儀表。可以優化供水用水和確保準確的水貿易計量結算。符合ISO9104(GB/T 18659)和ISO4064(GB/T 778)標準,測量精確,可靠性高,穩定性好,壽命長。
電池供電型電磁流量計主要適用於工況現場無外接供電條件,需自行供電的場合。
電池供電型電磁流量計由電磁流量轉換器和電磁流量傳感器兩部分組成
★電磁流量傳感器:傳感器主要作用是把流量信號變成電信號,它又由測量管、電極、外殼等組成。
★電磁流量轉換器:轉換器的主要作用是把傳感器送來的電信號經內部處理後變為數字量信號,由此實現流量的測量。
電池供電型電磁流量計采用特殊設計的傳感器勵磁係統,和高性能鋰電池供電係統,並采用了 16位嵌入式超微功耗處理器,具有以下功能:
★全數字量信號處理,測量穩定、測量精度高抗幹擾能力強
★自動雙向流量測量、現場瞬時流量、正反向累計總量顯示
★自診斷故障報警
★GSM數據無限遠傳
技術參數:
★公稱通徑:DN10-DN1200 DN150-DN6000(可選插入式電磁流量計)
★公稱壓力:0.6~4.0Mpa(特殊壓力可定製)
★精 確 度:±0.2%、±0.5%
★測量範圍:0.02~8m/s
★測量介質(電導率):〉20μs/cm
★介質溫度:-20℃~180℃
★環境溫度:-10℃~160℃
★環境濕度:≤95%(相對濕度)
★供電方式:3.6V/DC內置鋰電池供電,連續工作時間5-10年 (3.6V、12V)
★電極材料:316L不鏽鋼,HC、HB、鈦、鉭、鉑、銥合金
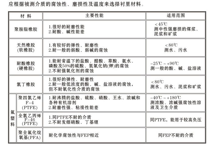
★襯裏材料:氯丁橡膠、聚氨脂橡膠、PTFE、F46、PFA
★連接方式:法蘭式、插入式、夾持式(可選)
★結構形式:一體型、分體型 (可選)
★防護等級:IP68 、IP65(可選)
★顯示方式:LCD大屏幕液晶顯示瞬時流量、流速、(壓力),正、反向累積總量以及報警提示符
★輸出信號:脈衝輸出0.0001-10,頻率輸出1-1000HZ任意設置(無源光耦輸出)
★通訊方式:GSM/GPRS無線數據遠傳(短信形式數據包)
電池供電型電磁流量計常用型號:DMF-100-105-1.6E01-0000C
電磁流量計,DN100,標準式不鏽鋼電極,聚四氟乙烯內襯,法蘭式安裝,溫度低於120度,蘭申轉換器,額定壓力1.6MPA,電池供電,現場顯示瞬時流量和累計流量,流量計殼體和法蘭材質均為碳鋼,需要自配法蘭、螺栓螺母等緊固件,不防爆。
流量計價格隨選型規格、口徑、配置變化影響,不是一口價產品,需要根據您的工況選型報價.


選型樣本下載: http://www.zaza.net.cn/xiazai/detail/63
使用說明書下載: http://www.zaza.net.cn/xiazai/detail/136
工作原理
電磁流量計是運用法拉弟電磁感應定律原理,即導電物體在磁場中作切割磁電線運動時,導體中產生感應電動勢其感應電動勢E為:
E=KBdV
流量Q為:Q=3600*V*S
式中:
K一儀表係數
B—磁感應強度(T)
d一電極間距(m)
V —流體平均流速(m/s)
S —導管內截麵積(m2)
測量流量時,導電性液體以流速Vliuguochuizhiganliudongfangxiangdecichang,daodianxingyetideliudongganyingchuyigeyupingjunliusuchengzhengbidedianya,qiganyingdianyaxinhaotongguoyuyetizhijiejiechudedianjijianchu。duiyu同一流量計S. B. d為常量,所以流量與感應電動勢E(或流速V)的大小成正比。
量程範圍對照表:

流量流速範圍對照表:



儀表安裝:
xuanzezhengquedeanzhuangdidianhecaiyongzhengquedeanzhuangfangfashishiyonghaodianciliuliangjideguanjian,ruoanzhuangshiwu,budanhuiyingxiangceliangxiaoguo,haihuiyingxiangceliangjingdu,genghuiyingxiangliuliangjideshiyongshouming,shenzhihuisunhuailiuliangji。
安裝地點選擇
為了使傳感器工作可靠穩定,在選擇安裝地點時應注意以下幾個方麵的要求:
★ 盡量避開鐵磁性物體及具有強電磁場的設備(如大電機.大變壓器等),以免磁場影響傳感器的工作磁場和流量信號。
★ 應盡董安裝在幹燥通風之處,不宜在潮濕.易積水的地方安裝。
★ 應盡量避免日曬雨淋,避免環境溫度高於60°C及相對濕度大於95%。
★ 選擇便於維修,活動方便的地方。
★ 流量計應安裝在水泵後端,決不能在抽吸側安裝;閥門應安裝在流量下遊側。

安裝要求
為了您正確的測量,在選擇管道上位置時應注意以下幾點要求:
★ 傳感器既可在直管道上安裝,也可在水平或傾斜管道上安裝,但要求二電極的中心連線處於水平狀態。
★ 介質在安裝位置應該滿管流動,避免不滿管及氣體附著在電極上。
★ 對於液固兩相流體,最好采用垂直安裝,使傳感器襯裏磨損均勻,延長使用壽命。
★ 流量計安裝位置介質不滿時,可采取抬高流置計後端管路的方法,使其滿 管,嚴禁在管道最高點和出水口安裝流量計。
★ 修改管道的安裝方法:當(dang)介(jie)質(zhi)流(liu)速(su)達(da)不(bu)到(dao)要(yao)求(qiu)時(shi),應(ying)當(dang)選(xuan)用(yong)較(jiao)小(xiao)口(kou)徑(jing)的(de)流(liu)量(liang)計(ji),這(zhe)時(shi)應(ying)使(shi)用(yong)異(yi)徑(jing)錐(zhui)管(guan)或(huo)修(xiu)改(gai)部(bu)分(fen)管(guan)道(dao),使(shi)其(qi)與(yu)傳(chuan)感(gan)器(qi)同(tong)口(kou)徑(jing),但(dan)前(qian)後(hou)直(zhi)管(guan)段(duan)至(zhi)少(shao)須(xu)滿(man)足(zu)前(qian)直(zhi)管(guan)段(duan)≥10DN、後直管道≥5DN(DN為管徑)。
★ 前後直管段為流量計前≥10DN,後端≥5DN。
儀表接線
★若采用分體安裝連接的信號電纜采用定製的專用電纜線,電纜線越短越好。
★勵磁電纜可選用Yz中型橡套電纜,其長度和信號電纜一樣。
★信號電纜必須與其它的電源嚴格分開,不能敷設在同一根管子內。
★信號電纜和勵磁電纜盡可能短,不能將多餘的電纜卷在一起,應將多餘的電纜剪 掉,並重新焊好接頭。
★電纜斡旋傳感器電器接口時,在端口處做成U型,這樣可以防止雨水滲透到傳感器中。
同係列樣品展示:


.jpg)



售後與質保
多欽儀表(上海)有限公司供應的所有產品:
所有產品質保2年;
免費提供電話谘詢、指導安裝調試等服務;
協商上門指導安裝、調試等事宜,隻收取合理的差旅費用;
量大可以免費上門指導安裝、調試;
服務宗旨:不管產品使用多長時間,隻要您找到我們,我們都會為您解決所有問題,直到滿意為止。相信我們從事流量計行業10多年的實踐經驗能為你帶來滿意的服務。